التطوير المؤسسي والإصلاح الإداري
أهداف
مواكبه التوجه الإستراتيجي لرؤية مصر 2030 وجهود تطوير الجهاز الإداري وتطوير جودة الخدمات الحكومية للعبور بمصرنا إلى مصاف الدول المتقدمة .
الأنشطة والإنجازات :
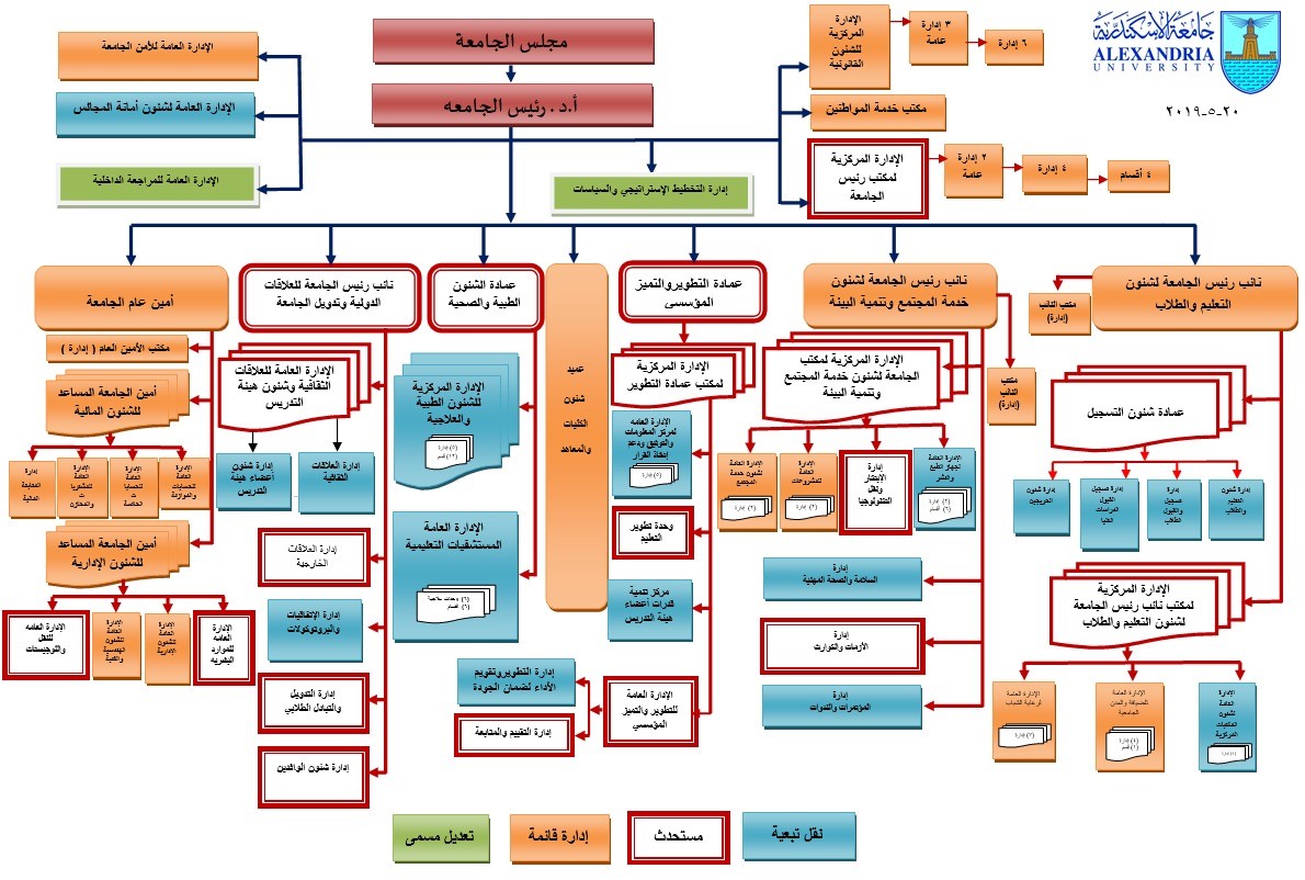
- تم إعداد مقترح الهيكل التنظمي للجامعة " إستشراف المستقبل والتحول الرقمي "خاص بإستشراف الرؤية المستقبلية للجامعات المصرية ليتواكب مع رؤية القيادة السياسية، وكذلك هيكل وسيط ليتم التغيير على مراحل ويتكون هذا الهيكل مناسب كمرحلة وسيطة تنفيذاً لأهداف التطوير المؤسسي موضحاً تشخيص الوضع الراهن ومتطلبات بناء الهيكل التنظيمي للجامعات المصرية وفق الرؤيه المستقبلية لقيادتنا الرشيدة .
- المشروعات التي تم تطويرها فى جامعه الاسكندريه :
- مشروع تطوير العلاقات الثقافية.
- مشروع تطوير الدراسات العليا.
- مشروع تطوير شؤون التعليم والطلاب.
- مشروع تطوير شؤون أعضاء هيئة التدريس.

- مشروع تطوير أرشيف الجامعة.
- مشروع تطوير الهيكل التنظيمي بإدارة الجامعة.
- مشروع تطوير إدارة التدريب.
- مشروع تطوير إدارة الوافدين.
- مشروع تطوير إدارة الوحدات الحسابية.
- مشروع تطوير إدارة الشئون القانونية.
- مشروع تطوير إدارة شئون الأفراد.
- مشروع تطوير الإدارة الهندسية.
- مشروع تطوير إدارة خدمة المواطنين.
- مشروع تطوير إدارة المخازن.
- مشروع تطوير إدارة التكافل الاجتماعي.
- مشروع تطوير KPIS
- مشاركة الجامعة في مسابقة " جائزة مصر للتميز الحكومي " في دورتها الثانية للعام 2020 ، والتى تأتي تحت رعاية السيد رئيس الجمهورية وتأهلت كلية الصيدلة و كليه السياحه و الفنادق بجامعة الإسكندرية من ضمن العشرة أوائل المؤهلين للجائزة.
- وبالتعاون مع معهد الإنتاجية والجودة بالأكاديمية العربية للعلوم والتكنولوجيا والنقل البحري تم عقد ورشة عمل للتوعية لمنظومة التميز الحكومي بجامعة الإسكندرية للتعرف على معاييرها وإستخدامها كأساس للتقييم والتى تشمل ثلاثة محاور رئيسية هى تحقيق :-
1- الرؤية. 2- الإبتكار. 3- الممكنات.
- تم إعادة صياغة دليل" جائزة مصر للتميز الحكومي " من قبل لجنة جامعة الإسكندرية للتميز الحكومي ليتناسب مع منظومة المؤسسات الجامعية للتميز الحكومي مع الحفاظ على بنية جائزة التميز الحكومي بأبعادها ومحاورها الرئيسية حيث يشتمل هذا الدليل على ثلاثة محاور رئيسية هي تحقيق الرؤية، والابتكار، والممكنات، وتستهدف تلك المحاور تحديد مستوى النضج الذي وصلت إليه المؤسسة الجامعية في رحلتها نحو الريادة، وتحديد مجالات وفرص التحسين التي تساعدها في تحقيق أهدافها المزمعة.
- شاركات الجامعة في مسابقة " جائزة مصر للتميز الحكومي " في دورتها الثانية للعام 2020 ، والتى تأتي تحت رعاية السيد رئيس الجمهورية وتم تنفيذ مراحل التدريب للقائمين على العمل بملف الجائزة على معايير التميز المؤسسي ( منظومة التميز الحكومي ) على مرحلتين خلال شهرديسمبر 2019 وشهر فبراير2020 .

English